欢迎访问珠海市和丰环保服务有限公司官方网站
服务热线:0756-2516188
珠海市和丰环保服务有限公司
网站首页
关于我们
公司介绍
组织架构
资质荣誉
联系我们
服务项目
最新信息
公司信息
资料发布
在线留言
成功案例
人才招聘
中国潜水救捞行业协会关于发布第四批次《会员自律公约》的通知
阅读:263 次 日期:2025/10/11
导语:中国潜水救捞行业协会关于发布第四批次《会员自律公约》及配套文件会员单位名单的通知,以及船舶污染清除作业自律价格清单。
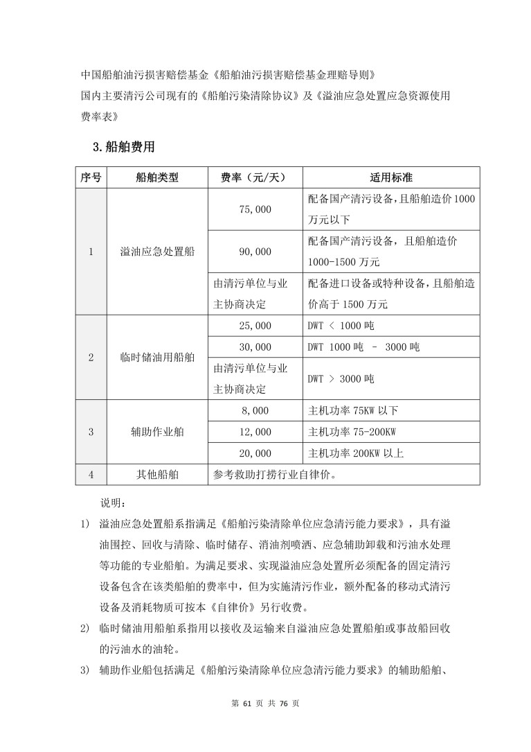
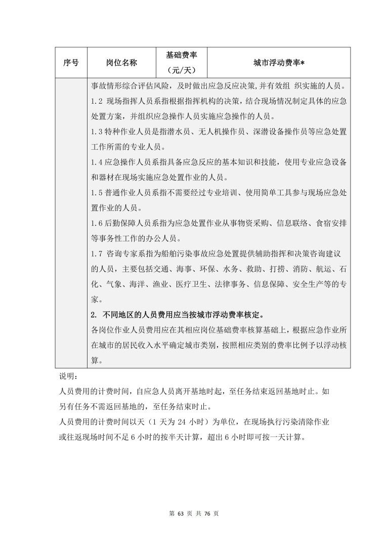
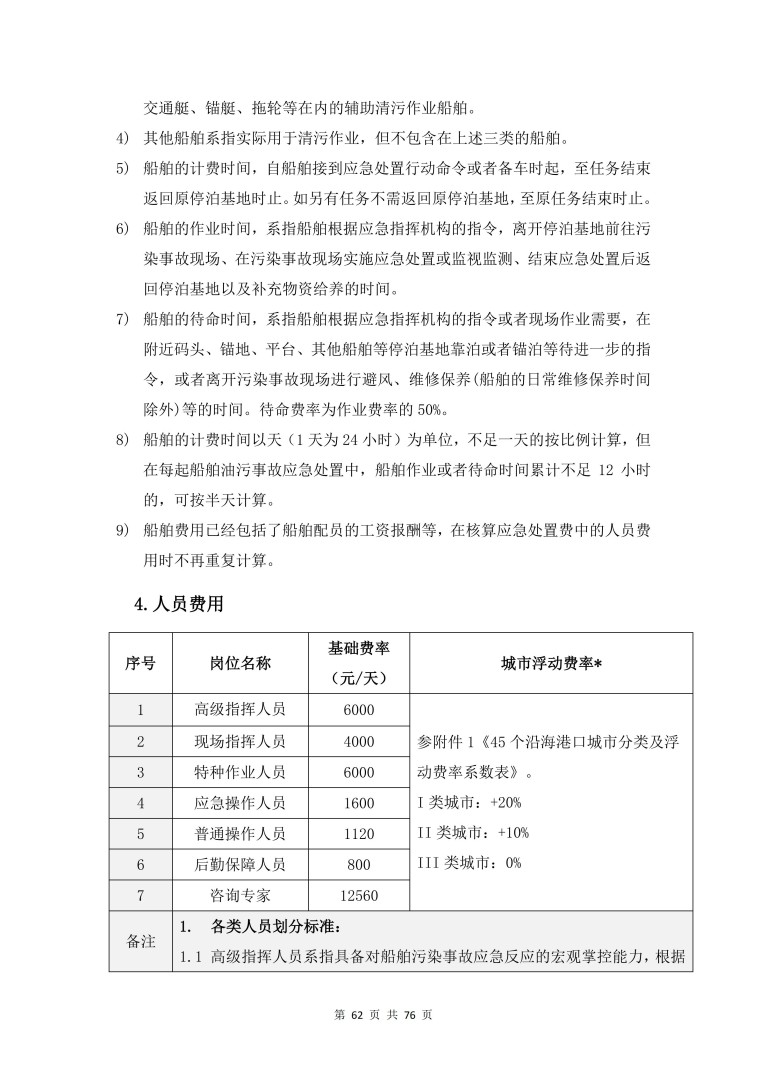
中国潜水救捞行业协会关于发布第四批次《会员自律公约》及配套文件会员单位名单的通知,船舶污染清除作业自律价格清单。
【
返回
】 【
顶部
】【 字体:
大
中
小
】
上一篇:
珠海市和丰公司清污协议签订情况和应急处置情况
下一篇:
2025年 珠海市和丰公司清污协议签订情况和应急处置情况
关于我们
服务项目
最新信息
在线留言
成功案例
人才招聘
公司介绍
服务项目
公司信息
在线留言
成功案例
人才招聘
关注我们:
组织架构
业界资讯
资质荣誉
联系我们
备案证件号:
粤ICP备2024256359号-1
Copyright © 2024 和丰环保 版权所有
珠海市金湾区红旗镇联合路9号厂房B
M